跳到主要內容區
 

 

(轉知)2025年iLink生成式AI創意應用大賽 競賽須知

(轉知)2025年iLink生成式AI創意應用大賽 競賽須知圖片
(轉知)2025年iLink生成式AI創意應用大賽 競賽須知
(轉知)2025年iLink生成式AI創意應用大賽 競賽須知圖片
(轉知)2025年iLink生成式AI創意應用大賽 競賽須知
(轉知)2025年iLink生成式AI創意應用大賽 競賽須知圖片
(轉知)2025年iLink生成式AI創意應用大賽 競賽須知
(轉知)2025年iLink生成式AI創意應用大賽 競賽須知圖片
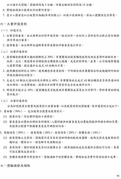
(轉知)2025年iLink生成式AI創意應用大賽 競賽須知
(轉知)2025年iLink生成式AI創意應用大賽 競賽須知圖片
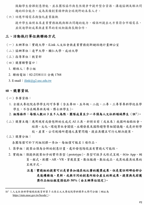
(轉知)2025年iLink生成式AI創意應用大賽 競賽須知
(轉知)2025年iLink生成式AI創意應用大賽 競賽須知圖片
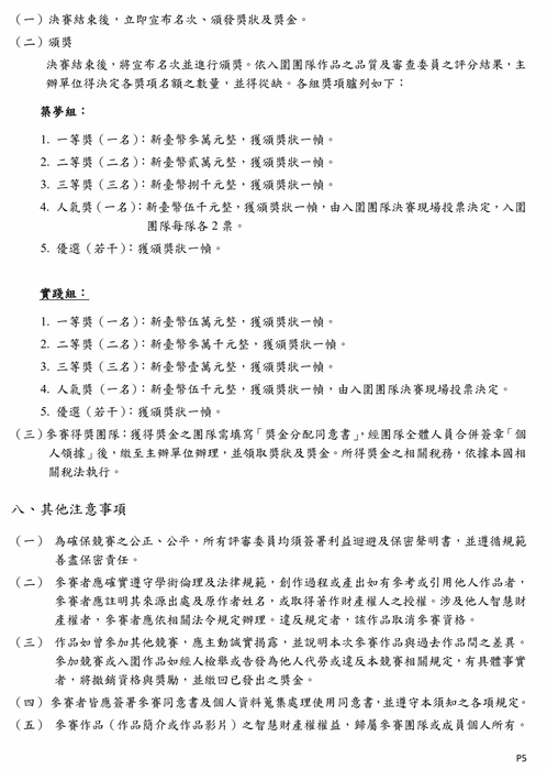
(轉知)2025年iLink生成式AI創意應用大賽 競賽須知
最後更新日期 : 2025-10-01
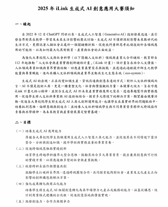
🎇為促進生成式AI技術於教育及產業實務之應用,並提升學生跨領域合作與創新能力,
特舉辦旨揭競賽。

🎇本次競賽主題聚焦於應用生成式AI技術,嘗試解決社會、經濟、文化及環境等相關
議題,或針對學校、產業所面臨之真實問題,提出可行之解決方案。

🎇競賽相關重要時程如下:
(一)報名截止日:114年10月20日(星期一) 23時59分前。
(二)競賽說明會:
1、114年9月15日(星期一)12時10分至13時30分。
2、114年9月18日(星期四)12時10分至13時30分。
(三)初賽培力工作坊日期:114年9月27日(星期六)10時至12時及13時至15時。
(四)決賽日期:114年12月13日(星期六)9時至16時;地點:實踐大學臺北校區

🎇相關訊息請至競賽網站查詢(網址為https://ilink.usc.edu.tw/),或洽活動聯絡人季小姐,電話:(02)2538-1111分機1768。
瀏覽數: